欢迎来到牛津爱乐钢琴节,我们骄傲的向您介绍这项世界顶级的音乐盛会。
想了解更多关于“英国音乐之旅”的相关细则可关注该赛事组委会老师的微信:
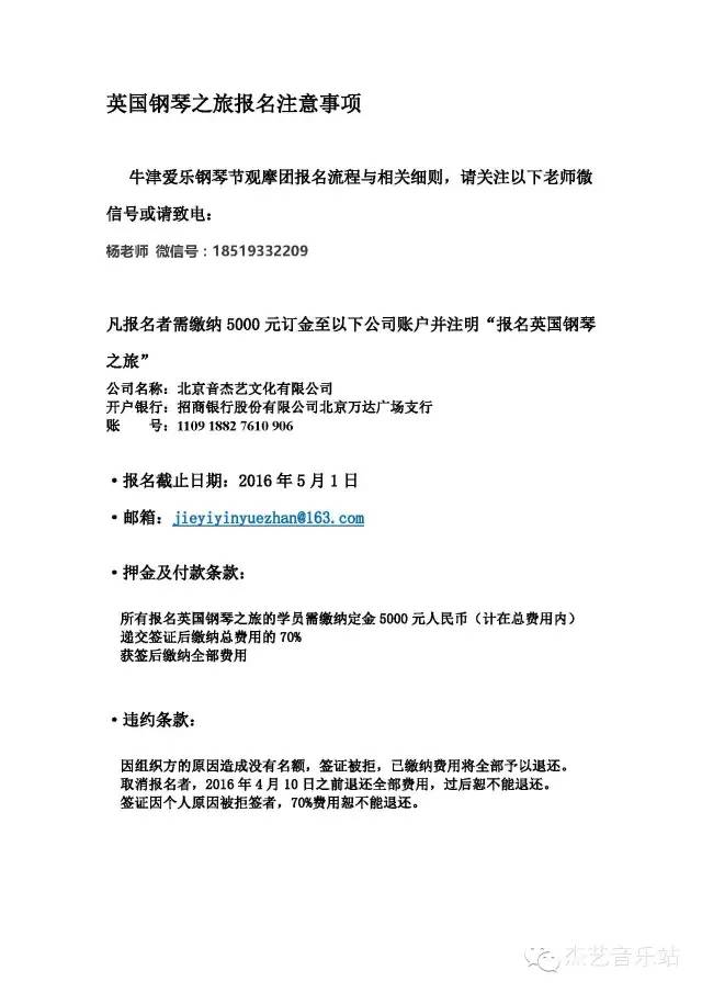
杨老师 微信号:18519332209
同时也可电话联系他们,感谢关注!
















公司新闻
您的位置:北京音杰艺文化有限公司 > 公司新闻 >欢迎来到牛津爱乐钢琴节,我们骄傲的向您介绍这项世界顶级的音乐盛会。
想了解更多关于“英国音乐之旅”的相关细则可关注该赛事组委会老师的微信:
杨老师 微信号:18519332209
同时也可电话联系他们,感谢关注!
















京ICP备15056117号-1 Copyright © 2015-2021 北京音杰艺文化有限公司 版权所有